Racordarea la sistemul de transport al gazelor va fi suportată de toată lumea prin tarife – Energie

Știri din aceeași categorie

DISTRIBUIE!

​Autoritatea Națională de Reglementare în Domeniul Energiei a aprobat un nou regulament care stabilește modul în care sunt suportate cheltuielile de racordare a consumatorilor casnici la sistemul de transport al gazelor. Mai exact, toate cheltuielile efectuate pentru racordarea solicitanților vor fi recuperate de către operatorul de transport prin intermediul tarifelor de transport. Adică, pentru un client casnic racordarea este gratuită, însă cheltuielile se vor reflecta în tarifele de transport plătite de către toți consumatorii.

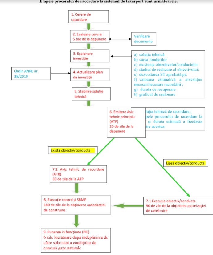
„Regulamentul de racordare stabilește etapele necesare racordării la sistemul de transport al gazelor naturale precum și obligativitatea operatorului de transport și sistem de a racorda toți solicitanții în termen de 180 de zile de la obținerea autorizației de construire”, precizează ANRE.

ANRE mai spune că noul Regulament stabilește condițiile de racordare la sistemul de transport al gazelor naturale a unităților administrativ-teritoriale, asocierilor acestora, precum și a asociaţiilor de dezvoltare intercomunitară, iar în cazul înființării de sisteme de distribuție inteligente bazate pe implementarea Programului național de racordare a populației și clienților noncasnici la sistemul inteligent de distribuție a gazelor naturale realizat prin Programul operațional Infrastructură mare, racordarea se poate face prin accesarea de fonduri europene nerambursabile.

Etapele procesului de racordare la sistemul de transport sunt următoarele:


Click pentru a deschide

spot_img